2025年12月31日,东亚银行发布公告称,衷心感谢您使用东亚银行(中国)有限公司(以下简称“东亚中国”或“东亚银行”)的各项服务。为优化个人金融服务,自2026年1月1日至2026年12月31日,通过东亚银行两地一本通账户个人人民币境外汇入款(T/T)账户和个人外币多币种账户的汇款手续费优惠方案。
2025年12月31日,东亚银行发布公告称,衷心感谢您使用东亚银行(中国)有限公司(以下简称“东亚中国”或“东亚银行”)的各项服务。为优化个人金融服务,自2026年1月1日至2026年12月31日,通过东亚银行两地一本通账户个人人民币境外汇入款(T/T)账户和个人外币多币种账户的汇款手续费优惠方案如下:

注:其它收费项目请参见《东亚银行(中国)有限公司服务收费标准》的公示内容。
如您有任何疑问,欢迎联络东亚银行各分支行,或致电东亚银行客户服务及投诉热线95382垂询。对于您的关注和支持,东亚银行再次深表谢意!
相关推荐
- 青岛银行拟调整信用证业务手续费收费标准

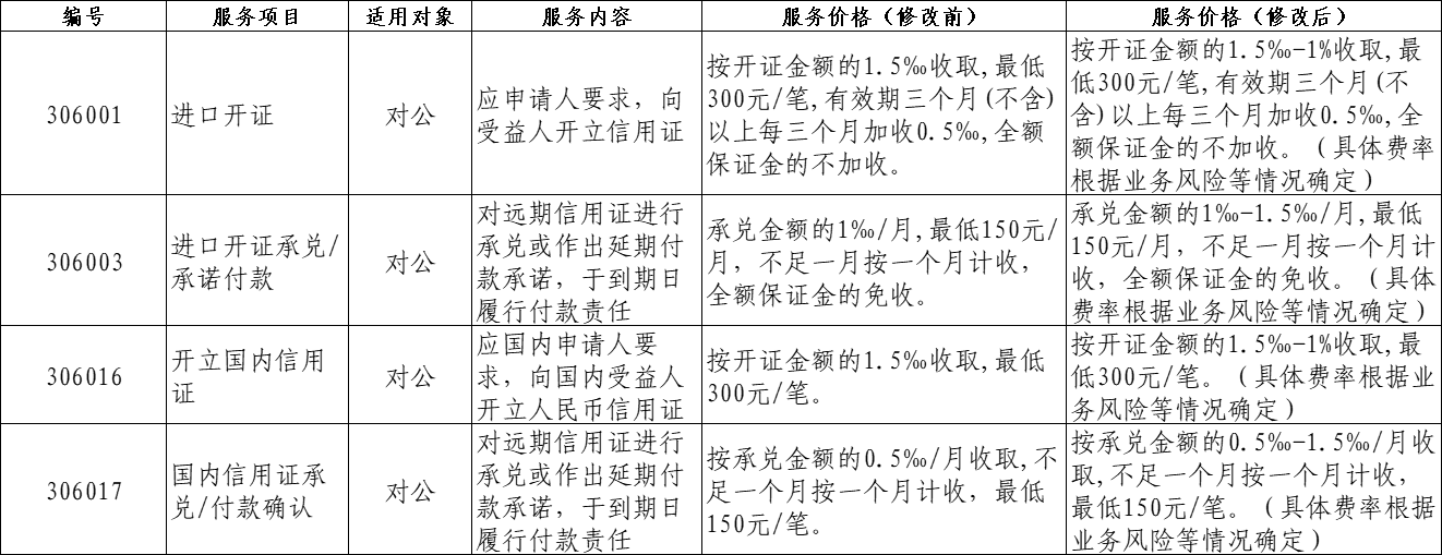
- 2026年1月4日,青岛银行发布关于调整信用证业务手续费收费标准的公告,为进一步优化信用证业务服务,提升定价管理的精细化与灵活性,更好地匹配客户差异化需求,青岛银行拟对部分信用证业务手续费的收费标准进行调整,由原固定费率调整为区间浮动费率。
- 青岛银行资讯 青岛银行 银行 0
- 宁波银行调整积存金业务最小业务单位
- 2025年12月30日,宁波银行发布公告称,自2026年1月1日起,宁波银行积存金业务最小业务单位调整为1克或等值1克积存金的金额。同时,保留当前宁波银行积存金业务最小起购金额为1000元。
- 宁波银行资讯 中国人民银行 宁波银行 银行 0
- 宁波银行调整部分收费项目

- 2025年12月31日,宁波银行发布公告称,为提供更加优质便捷的服务,根据国家有关规定,拟调整部分收费项目并进行规范公示。
- 宁波银行资讯 宁波银行 银行 0




招商银行
广发银行
交通银行
兴业银行
华夏银行
光大银行



周口银行网上银行
摩根大通银行网上银行
三菱东京日联银行网上银行
曲靖市商业银行网上银行
芜湖扬子农村商业银行网上银行
南阳银行网上银行
成都农村商业银行网上银行
正信银行网上银行
